Упр.1024 ГДЗ Лукашик 7-9 класс по физике (Физика)
Решение #1

Рассмотрим вариант решения задания из учебника Лукашик, Иванова 8 класс, Просвещение:
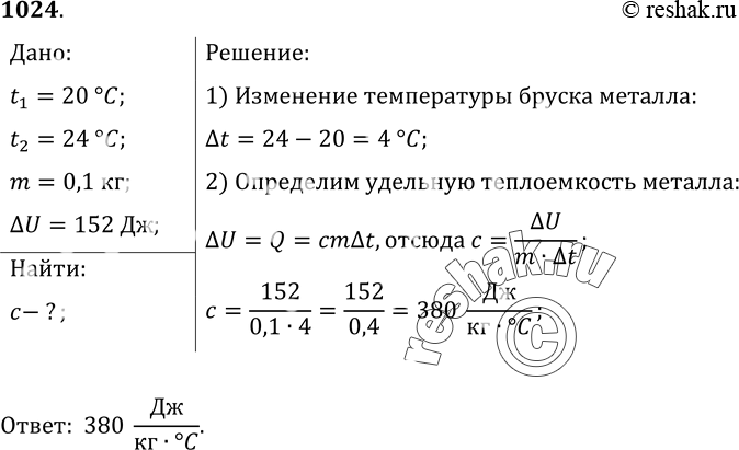
1024. Определите удельную теплоемкость металла, если для изменения температуры от 20 до 24 °С у бруска массой 100 г, сделанного из этого металла, внутренняя энергия увеличивается на 152 Дж.
*размещая тексты в комментариях ниже, вы автоматически соглашаетесь с пользовательским соглашением