Упр.1029 ГДЗ Лукашик 7-9 класс по физике (Физика)
Решение #1

Рассмотрим вариант решения задания из учебника Лукашик, Иванова 8 класс, Просвещение:
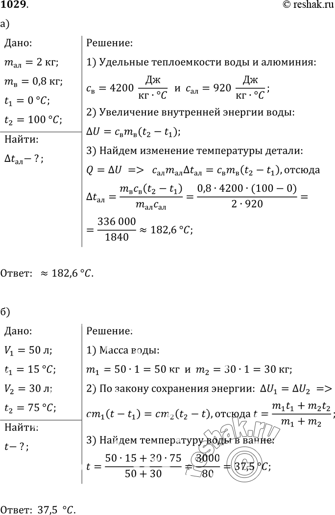
1029. а) Было установлено, что при работе машины внутренняя энергия одной из алюминиевых деталей массой 2 кг повысилась на столько, на сколько увеличилась внутренняя энергия воды массой 800 г при нагревании ее от 0 до 100 °С. По этим данным определите, на сколько градусов повысилась температура детали.
б) В ванну налили и смешали 50 л воды при температуре 15 °С и 30 л воды при температуре 75 °С. Вычислите, какой стала бы температура воды в ванне, если бы некоторая часть внутренней энергии горячей воды не расходовалась на нагревание ванны и окружающей среды.
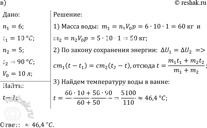
в) Пренебрегая потерями теплоты на нагревание ванны и иных тел окружающей среды, вычислите, какой стала бы температура воды в ванне, если в нее налить шесть ведер воды при температуре 10 °С и пять ведер воды при температуре 90 °С. (Вместимость ведра примите равной 10 л.)
*размещая тексты в комментариях ниже, вы автоматически соглашаетесь с пользовательским соглашением