Упр.1028 ГДЗ Лукашик 7-9 класс по физике (Физика)
Решение #1

Рассмотрим вариант решения задания из учебника Лукашик, Иванова 8 класс, Просвещение:
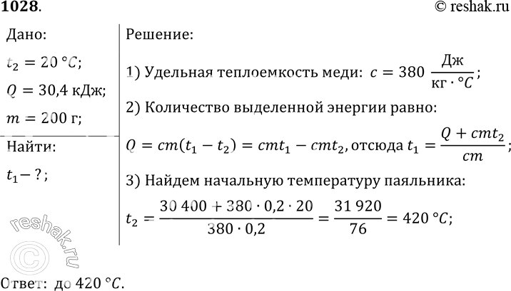
1028. При охлаждении медного паяльника до 20 °С выделилось 30, 4 кДж энергии. До какой температуры был нагрет паяльник, если его масса 200 г?
*размещая тексты в комментариях ниже, вы автоматически соглашаетесь с пользовательским соглашением