Упр.1022 ГДЗ Лукашик 7-9 класс по физике (Физика)
Решение #1

Рассмотрим вариант решения задания из учебника Лукашик, Иванова 8 класс, Просвещение:
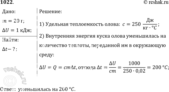
1022. Подсчитано, что при охлаждении куска олова массой 20 г внутренняя энергия его уменьшилась на 1 кДж. По этим данным определите, на сколько градусов изменилась температура олова.
*размещая тексты в комментариях ниже, вы автоматически соглашаетесь с пользовательским соглашением