Упр.1021 ГДЗ Лукашик 7-9 класс по физике (Физика)
Решение #1

Рассмотрим вариант решения задания из учебника Лукашик, Иванова 8 класс, Просвещение:
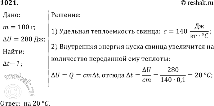
1021. Вычислите, на сколько градусов нужно повысить температуру куска свинца массой 100 г, чтобы внутренняя энергия его увеличилась на 280 Дж.
*размещая тексты в комментариях ниже, вы автоматически соглашаетесь с пользовательским соглашением