Упр.1027 ГДЗ Лукашик 7-9 класс по физике (Физика)
Решение #1

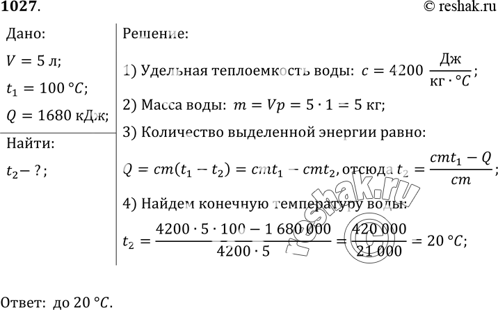
Рассмотрим вариант решения задания из учебника Лукашик, Иванова 8 класс, Просвещение:
1027. До какой температуры остынут 5 л кипятка, взятого при температуре 100 °С, отдав в окружающее пространство 1680 кДж энергии?
*размещая тексты в комментариях ниже, вы автоматически соглашаетесь с пользовательским соглашением