Упр.1420 ГДЗ Лукашик 7-9 класс по физике (Физика)
Решение #1

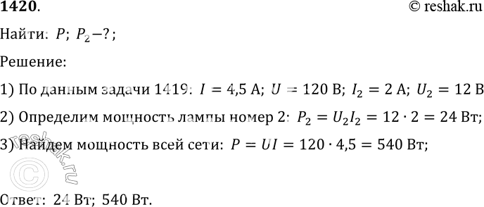
Рассмотрим вариант решения задания из учебника Лукашик, Иванова 9 класс, Просвещение:
1420. По данным из условия задачи 1419 определите мощность лампы 2, а также мощность всей цепи.
*размещая тексты в комментариях ниже, вы автоматически соглашаетесь с пользовательским соглашением