Упр.1422 ГДЗ Лукашик 7-9 класс по физике (Физика)
Решение #1

Рассмотрим вариант решения задания из учебника Лукашик, Иванова 9 класс, Просвещение:
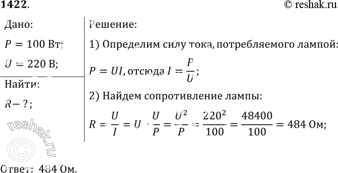
1422. Определите сопротивление работающей электрической лампы, на баллоне которой написано 100 Вт; 220 В.
*размещая тексты в комментариях ниже, вы автоматически соглашаетесь с пользовательским соглашением