Упр.1425 ГДЗ Лукашик 7-9 класс по физике (Физика)
Решение #1

Рассмотрим вариант решения задания из учебника Лукашик, Иванова 9 класс, Просвещение:
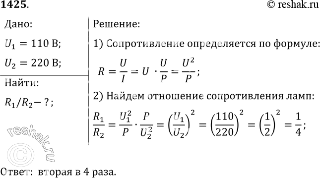
1425. Две электрические лампы имеют одинаковые мощности. Одна из них рассчитана на напряжение 110 В, а другая — на напряжение 220 В. Какая из ламп имеет большее сопротивление; во сколько раз?
*размещая тексты в комментариях ниже, вы автоматически соглашаетесь с пользовательским соглашением