Упр.1415 ГДЗ Лукашик 7-9 класс по физике (Физика)

Решение #1

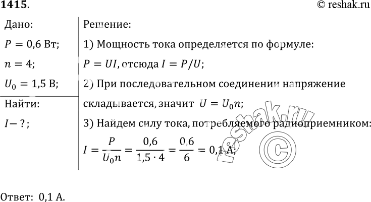
Изображение 1415.	Мощность карманного радиоприемника равна 0, 6 Вт. Определите силу тока, потребляемую радиоприемником, если источником питания служат 4 батарейки напряжением 1, 5 В...
Загрузка...

Рассмотрим вариант решения задания из учебника Лукашик, Иванова 9 класс, Просвещение:
1415. Мощность карманного радиоприемника равна 0, 6 Вт. Определите силу тока, потребляемую радиоприемником, если источником питания служат 4 батарейки напряжением 1, 5 В каждая, соединенные последовательно.
*Цитирирование задания со ссылкой на учебник производится исключительно в учебных целях для лучшего понимания разбора решения задания.
*размещая тексты в комментариях ниже, вы автоматически соглашаетесь с пользовательским соглашением