Упр.1426 ГДЗ Лукашик 7-9 класс по физике (Физика)
Решение #1

Рассмотрим вариант решения задания из учебника Лукашик, Иванова 9 класс, Просвещение:
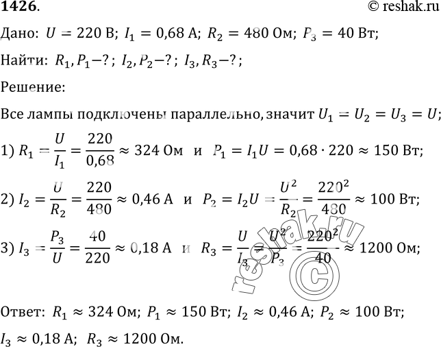
1426. Вычислите значения электрических величин (рис. 351): 1. I = 0, 68 А, R1 — ? P1 — ? 2. R2=480 Ом, I2 — ? Р2 — ? 3. Р3=40 Вт, I3 — ? R3 — ?
*размещая тексты в комментариях ниже, вы автоматически соглашаетесь с пользовательским соглашением