Упр.1035 ГДЗ Лукашик 7-9 класс по физике (Физика)
Решение #1

Рассмотрим вариант решения задания из учебника Лукашик, Иванова 8 класс, Просвещение:
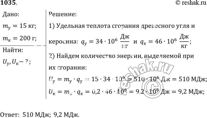
1035. Вычислите, сколько энергии выделится при полном сгорании древесного угля массой 15 кг; керосина массой 200 г.
*размещая тексты в комментариях ниже, вы автоматически соглашаетесь с пользовательским соглашением