Упр.673 ГДЗ Лукашик 7-9 класс по физике (Физика)
Решение #1
Решение #2

Рассмотрим вариант решения задания из учебника Лукашик, Иванова 8 класс, Просвещение:
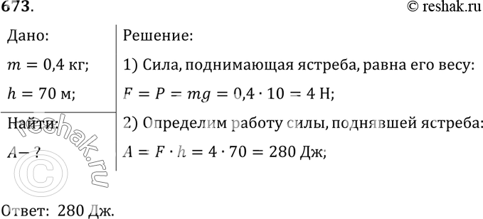
673. Ястреб, масса которого 0,4 кг, воздушным потоком поднят на высоту 70 м. Определите работу силы, поднявшей птицу.
*размещая тексты в комментариях ниже, вы автоматически соглашаетесь с пользовательским соглашением