Упр.667 ГДЗ Лукашик 7-9 класс по физике (Физика)
Решение #1
Решение #2

Рассмотрим вариант решения задания из учебника Лукашик, Иванова 8 класс, Просвещение:
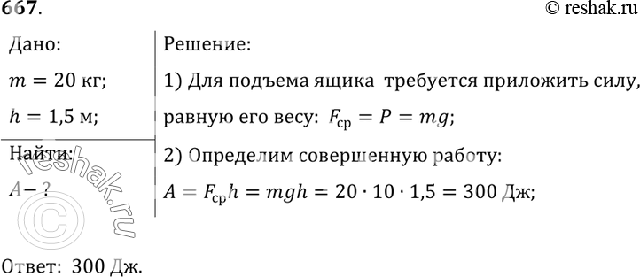
667. На полу стоит ящик массой 20 кг. Какую работу надо произвести, чтобы поднять ящик на высоту кузова автомашины, равную 1,5 м?
*размещая тексты в комментариях ниже, вы автоматически соглашаетесь с пользовательским соглашением