Упр.670 ГДЗ Лукашик 7-9 класс по физике (Физика)
Решение #1
Решение #2

Рассмотрим вариант решения задания из учебника Лукашик, Иванова 8 класс, Просвещение:
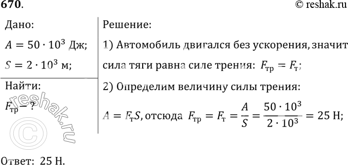
670. Работа силы тяги автомобиля, прошедшего с неизменной скоростью путь 2 км, равна 50 кДж. Определите силу трения.
*размещая тексты в комментариях ниже, вы автоматически соглашаетесь с пользовательским соглашением