Упр.528 ГДЗ Лукашик 7-9 класс по физике (Физика)
Решение #1
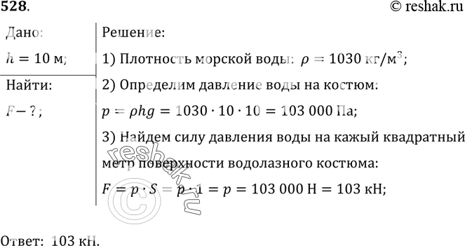
Решение #2

Рассмотрим вариант решения задания из учебника Лукашик, Иванова 7 класс, Просвещение:
528. Какую силу испытывает каждый квадратный метр площади поверхности водолазного костюма при погружении в морскую воду на глубину 10 м?
*размещая тексты в комментариях ниже, вы автоматически соглашаетесь с пользовательским соглашением