Упр.523 ГДЗ Лукашик 7-9 класс по физике (Физика)
Решение #1
Решение #2

Рассмотрим вариант решения задания из учебника Лукашик, Иванова 7 класс, Просвещение:
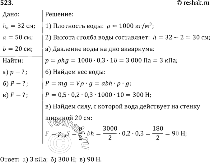
523. В аквариум высотой 32 см, длиной 50 см и шириной 20 см налита вода, уровень которой ниже края на
2 см. Рассчитайте: а) давление воды на дно; б) вес воды; в) силу, с которой вода действует на стенку шириной 20 см.
*размещая тексты в комментариях ниже, вы автоматически соглашаетесь с пользовательским соглашением