Упр.527 ГДЗ Лукашик 7-9 класс по физике (Физика)
Решение #1
Решение #2

Рассмотрим вариант решения задания из учебника Лукашик, Иванова 7 класс, Просвещение:
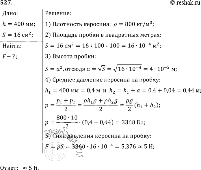
527*. Определите силу, с которой действует керосин на квадратную пробку площадью поперечного сечения 16 см2, если расстояние от пробки до уровня керосина в сосуде равно 400 мм (рис. 141).
*размещая тексты в комментариях ниже, вы автоматически соглашаетесь с пользовательским соглашением