Упр.309 ГДЗ Лукашик 7-9 класс по физике (Физика)
Решение #1

Рассмотрим вариант решения задания из учебника Лукашик, Иванова 7 класс, Просвещение:
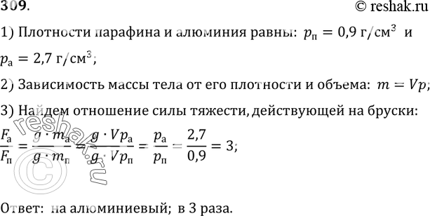
309. На какой из двух одинаковых по размерам брусков действует большая сила тяжести и во сколько раз (рис. 58)?
*размещая тексты в комментариях ниже, вы автоматически соглашаетесь с пользовательским соглашением