Упр.303 ГДЗ Лукашик 7-9 класс по физике (Физика)
Решение #1

Рассмотрим вариант решения задания из учебника Лукашик, Иванова 7 класс, Просвещение:
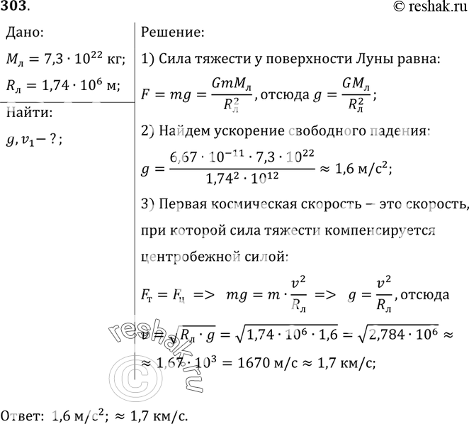
303. Вычислите ускорение свободного падения и первую космическую скорость у поверхности Луны.
*размещая тексты в комментариях ниже, вы автоматически соглашаетесь с пользовательским соглашением