Упр.1411 ГДЗ Лукашик 7-9 класс по физике (Физика)
Решение #1

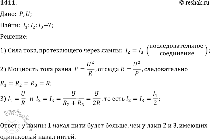
Рассмотрим вариант решения задания из учебника Лукашик, Иванова 9 класс, Просвещение:
1411. Три лампы одинаковой мощности, рассчитанные на одно и то же напряжение, включены в цепь, как показано на рисунке 348. Одинаков ли будет накал нитей и ламп, если цепь замкнуть?
*размещая тексты в комментариях ниже, вы автоматически соглашаетесь с пользовательским соглашением