Упр.756 ГДЗ Лукашик 7-9 класс по физике (Физика)
Решение #1

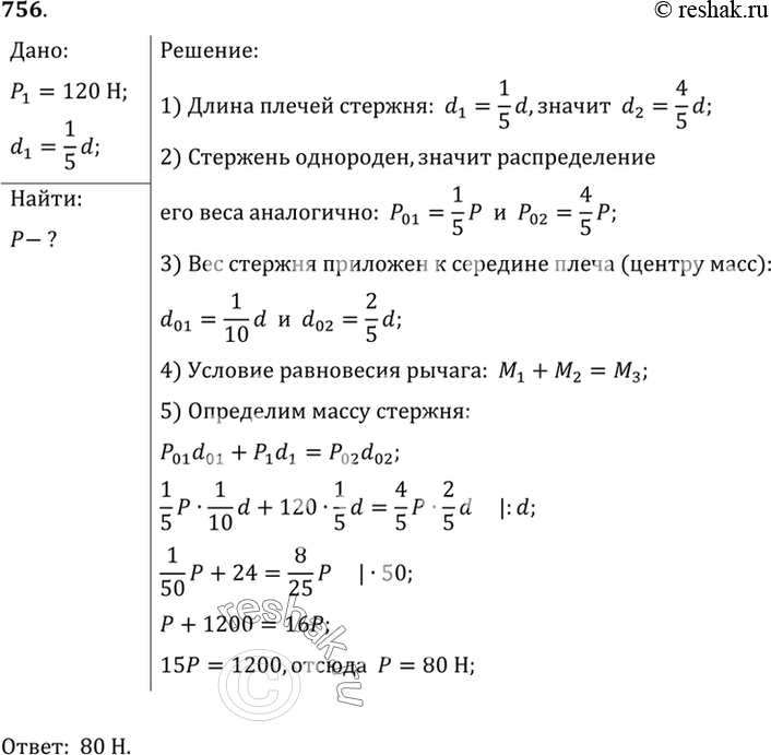
Рассмотрим вариант решения задания из учебника Лукашик, Иванова 8 класс, Просвещение:
756*. Стержень, на одном конце которого подвешен груз весом 120 Н, будет находиться в равновесии, если его подпереть в точке, расположенной от груза на расстоянии 1/5 длины стержня. Чему равен вес стержня?
*размещая тексты в комментариях ниже, вы автоматически соглашаетесь с пользовательским соглашением