Упр.752 ГДЗ Лукашик 7-9 класс по физике (Физика)
Решение #1

Рассмотрим вариант решения задания из учебника Лукашик, Иванова 8 класс, Просвещение:
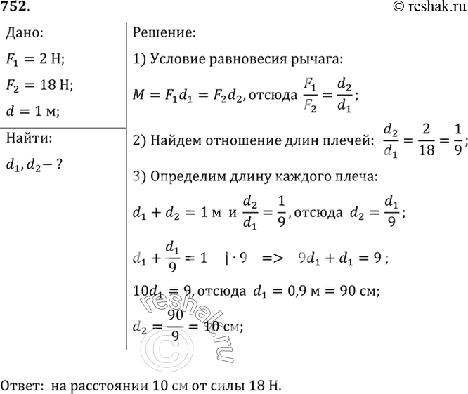
752*. На концах рычага действуют силы 2 и 18 Н. Длина рычага равна 1 м. Где находится точка опоры, если рычаг в равновесии? (Весом рычага пренебречь.)
*размещая тексты в комментариях ниже, вы автоматически соглашаетесь с пользовательским соглашением