Упр.658 ГДЗ Лукашик 7-9 класс по физике (Физика)
Решение #1

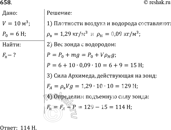
Рассмотрим вариант решения задания из учебника Лукашик, Иванова 7 класс, Просвещение:
658. Радиозонд объемом 10 м3 наполнен водородом. Какого веса радиоаппаратуру он может поднять в воздухе, если оболочка его весит 6 Н?
*размещая тексты в комментариях ниже, вы автоматически соглашаетесь с пользовательским соглашением