Упр.649 ГДЗ Лукашик 7-9 класс по физике (Физика)
Решение #1

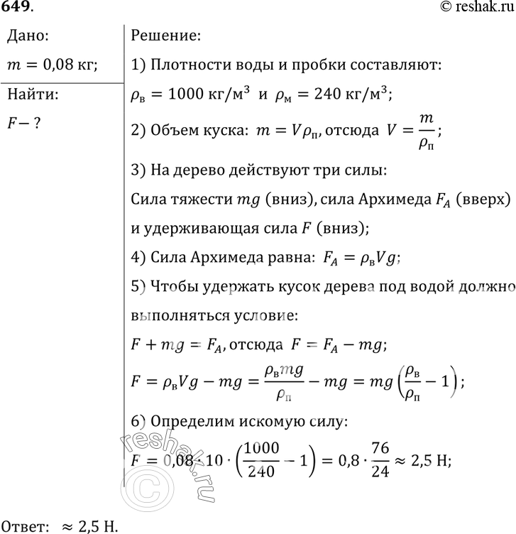
Рассмотрим вариант решения задания из учебника Лукашик, Иванова 7 класс, Просвещение:
649°. Какую силу надо приложить, чтобы удержать под водой кусок пробкового дерева, масса которого равна 80 г?
*размещая тексты в комментариях ниже, вы автоматически соглашаетесь с пользовательским соглашением