Упр.646 ГДЗ Лукашик 7-9 класс по физике (Физика)
Решение #1

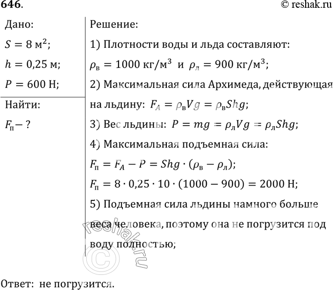
Рассмотрим вариант решения задания из учебника Лукашик, Иванова 7 класс, Просвещение:
646. Площадь льдины 8 м2, толщина 25 см. Погрузится ли она целиком в пресную воду, если на нее встанет человек, вес которого равен 600 Н?
*размещая тексты в комментариях ниже, вы автоматически соглашаетесь с пользовательским соглашением