Упр.456 ГДЗ Лукашик 7-9 класс по физике (Физика)
Решение #1
Решение #2

Рассмотрим вариант решения задания из учебника Лукашик, Иванова 7 класс, Просвещение:
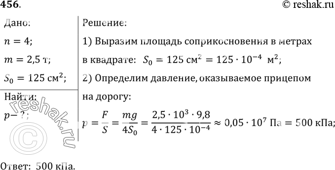
456. Двухосный прицеп с грузом имеет массу 2,5 т. Определите давление, оказываемое прицепом на дорогу, если площадь соприкосновения каждого колеса с дорогой равна 125 см2.
*размещая тексты в комментариях ниже, вы автоматически соглашаетесь с пользовательским соглашением