Упр.453 ГДЗ Лукашик 7-9 класс по физике (Физика)
Решение #1
Решение #2

Рассмотрим вариант решения задания из учебника Лукашик, Иванова 7 класс, Просвещение:
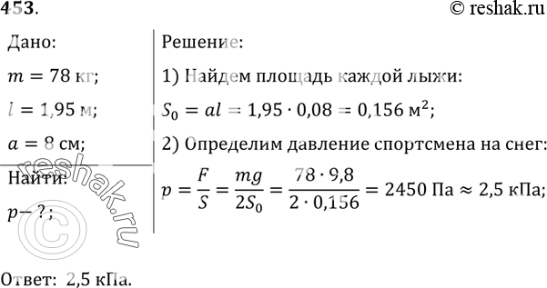
453. Спортсмен, масса которого 78 кг, стоит на лыжах. Длина каждой лыжи 1,95 м, ширина 8 см. Какое давление оказывает спортсмен на снег?
*размещая тексты в комментариях ниже, вы автоматически соглашаетесь с пользовательским соглашением