Упр.322 ГДЗ Лукашик 7-9 класс по физике (Физика)
Решение #1

Рассмотрим вариант решения задания из учебника Лукашик, Иванова 7 класс, Просвещение:
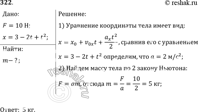
322. Под действием постоянной силы, равной 10 Н, тело движется прямолинейно так, что зависимость координаты тела от времени описывается уравнениём х = 3-2t + t2. Определите массу тела.
*размещая тексты в комментариях ниже, вы автоматически соглашаетесь с пользовательским соглашением