Упр.215 ГДЗ Лукашик 7-9 класс по физике (Физика)

Решение #1

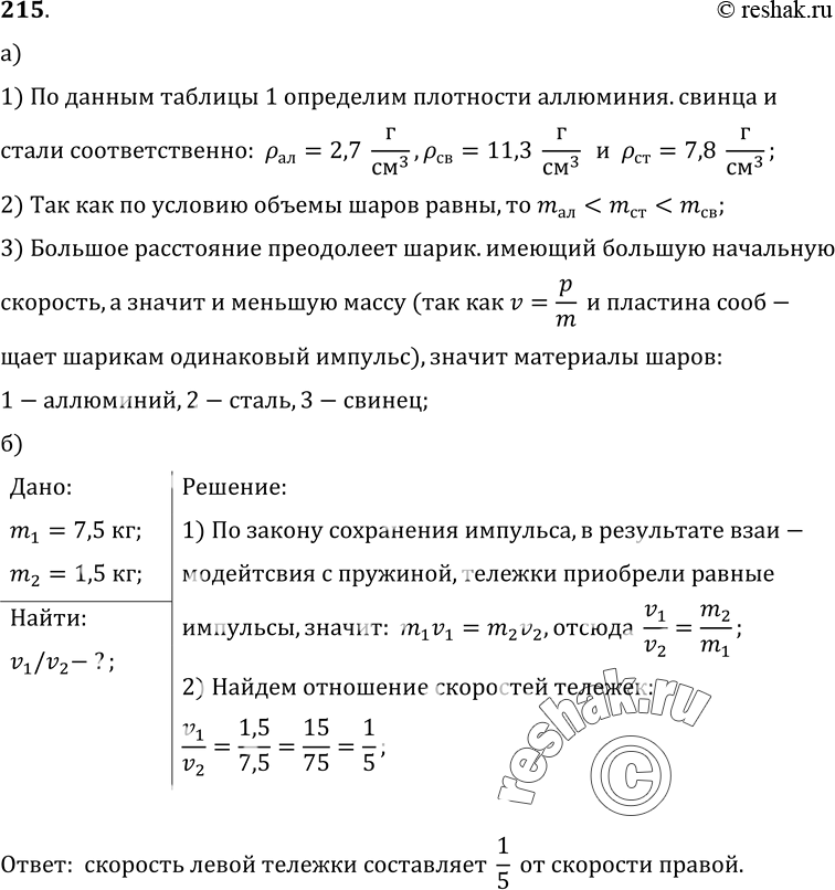
Изображение 215.	а) Стальная пластина прикреплена к концу пружины (рис. 44). Пружина в сжатом состоянии удерживается нитью. Если пережечь нить, то пружина выпрямляется и стальная...
Загрузка...

Рассмотрим вариант решения задания из учебника Лукашик, Иванова 7 класс, Просвещение:
215. а) Стальная пластина прикреплена к концу пружины (рис. 44). Пружина в сжатом состоянии удерживается нитью. Если пережечь нить, то пружина выпрямляется и стальная пластина одновременно ударяет шары, которые лежат на столе. Массы шаров равны, но сделаны они из разных металлов (алюминий, свинец, сталь). Из какого металла сделаны шар 1, шар 2 и шар 3? (На рисунке положение каждого шара после удара обозначено пунктиром.)
б)Между тележками помещена сжатая с помощью нити пружина (см. рис. 43, б). Если нить пережечь, то в результате взаимодействия с пружиной тележки придут в движение. Как будут отличаться скорости, приобретенные тележками, если масса левой тележки составляет 7, 5 кг, а правой — 1, 5 кг?
*Цитирирование задания со ссылкой на учебник производится исключительно в учебных целях для лучшего понимания разбора решения задания.
*размещая тексты в комментариях ниже, вы автоматически соглашаетесь с пользовательским соглашением