Упр.214 ГДЗ Лукашик 7-9 класс по физике (Физика)
Решение #1

Рассмотрим вариант решения задания из учебника Лукашик, Иванова 7 класс, Просвещение:
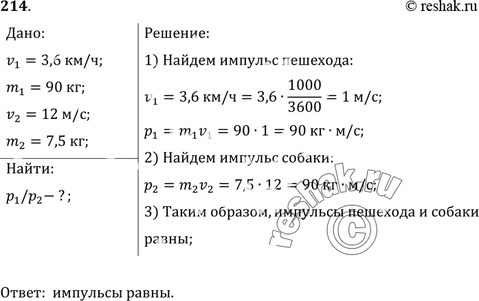
214. Пешеход массой 90 кг движется со скоростью 3, 6 км/ч, а собака массой 7, 5 кг бежит со скоростью 12 м/с. Найдите отношение импульсов пешехода и собаки.
*размещая тексты в комментариях ниже, вы автоматически соглашаетесь с пользовательским соглашением