Упр.1685 ГДЗ Лукашик 7-9 класс по физике (Физика)
Решение #1

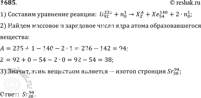
Рассмотрим вариант решения задания из учебника Лукашик, Иванова 9 класс, Просвещение:
1685*. Ядро урана 2g|U, захватив один нейтрон, разделилось на два осколка, при этом высвободилось два нейтрона. Один осколок оказался ядром ксенона Хе. Ядром какого элемента является другой осколок?
*размещая тексты в комментариях ниже, вы автоматически соглашаетесь с пользовательским соглашением