Упр.1683 ГДЗ Лукашик 7-9 класс по физике (Физика)
Решение #1

Рассмотрим вариант решения задания из учебника Лукашик, Иванова 9 класс, Просвещение:
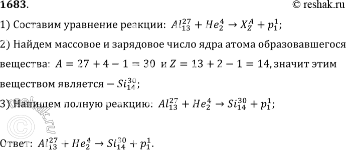
1683. Напишите ядерную реакцию, которая происходит при бомбардировке алюминия (A1) а-частицами и сопровождается выбиванием протона.
*размещая тексты в комментариях ниже, вы автоматически соглашаетесь с пользовательским соглашением