Упр.1673 ГДЗ Лукашик 7-9 класс по физике (Физика)
Решение #1

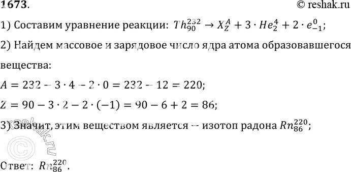
Рассмотрим вариант решения задания из учебника Лукашик, Иванова 9 класс, Просвещение:
1673. Определите зарядовое и массовое число изотопа, который получится из ториTh после трех а- и двух b-превращений.
*размещая тексты в комментариях ниже, вы автоматически соглашаетесь с пользовательским соглашением