Упр.1670 ГДЗ Лукашик 7-9 класс по физике (Физика)
Решение #1

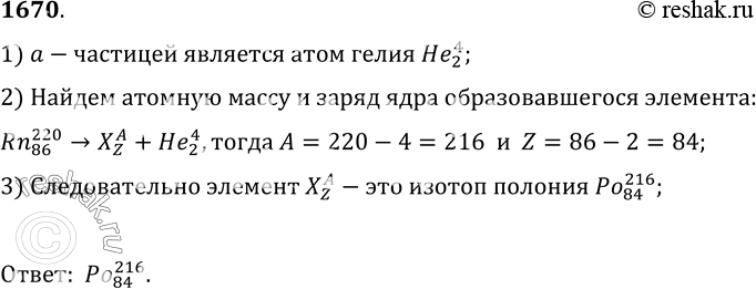
Рассмотрим вариант решения задания из учебника Лукашик, Иванова 9 класс, Просвещение:
1670. Ядро радона Rn испустило а-частицу. В ядро какого элемента превратилось ядро радона?
*размещая тексты в комментариях ниже, вы автоматически соглашаетесь с пользовательским соглашением