Упр.141 ГДЗ Лукашик 7-9 класс по физике (Физика)
Решение #1

Рассмотрим вариант решения задания из учебника Лукашик, Иванова 7 класс, Просвещение:
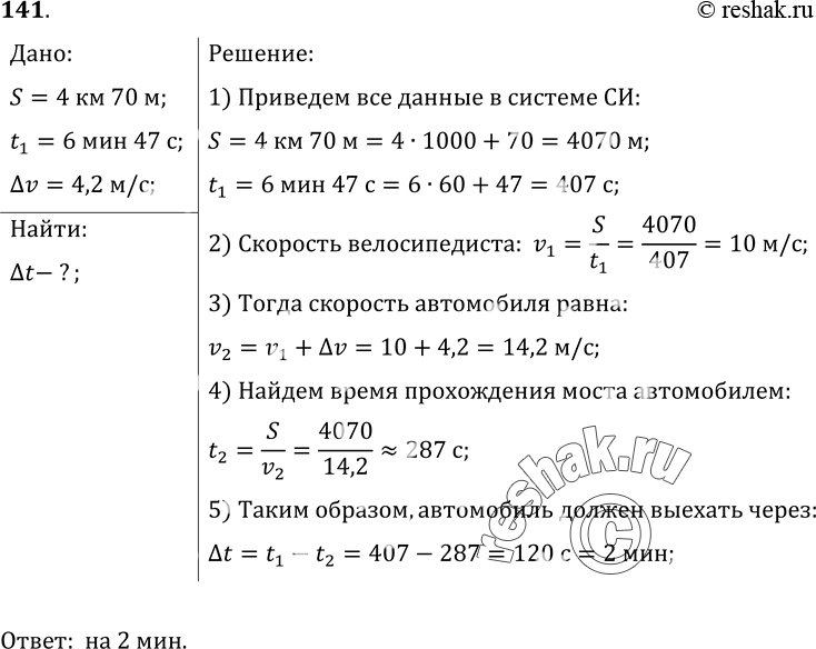
141. Венеция соединена с материковой частью Италии мостом длиной 4 км 70 м. Велосипедист преодолевает это расстояние за время, которое равно 6 мин 47 с. Определите, на сколько минут позже должен въехать на мост автомобиль, чтобы догнать велосипедиста в конце моста, если скорость автомобиля больше на 4, 2 м/с скорости велосипедиста.
*размещая тексты в комментариях ниже, вы автоматически соглашаетесь с пользовательским соглашением