Упр.139 ГДЗ Лукашик 7-9 класс по физике (Физика)
Решение #1

Рассмотрим вариант решения задания из учебника Лукашик, Иванова 7 класс, Просвещение:
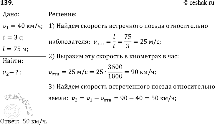
139*. Пассажир поезда, идущего со скоростью 40 км/ч, видит в течение 3 с встречный поезд длиной 75 м. С какой скоростью движется встречный поезд?
*размещая тексты в комментариях ниже, вы автоматически соглашаетесь с пользовательским соглашением