Упр.1309 ГДЗ Лукашик 7-9 класс по физике (Физика)
Решение #1

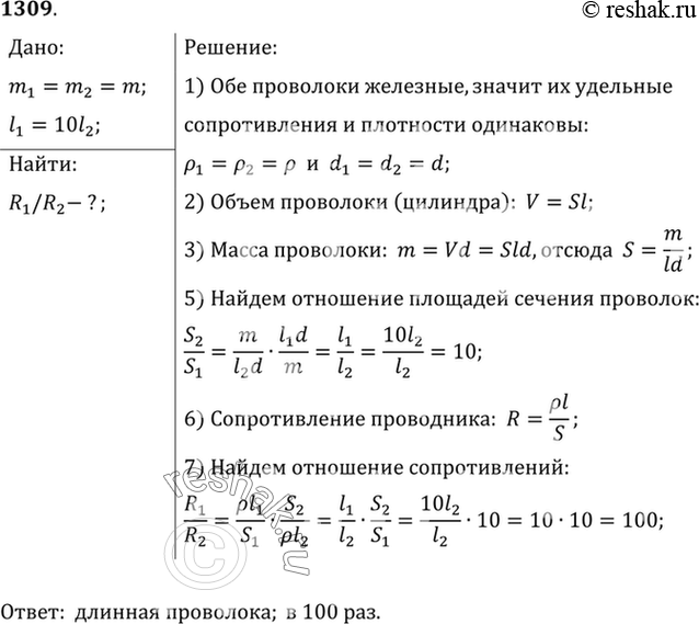
Рассмотрим вариант решения задания из учебника Лукашик, Иванова 9 класс, Просвещение:
1309*. Два куска железной проволоки имеют одинаковые массы. Длина одного из них в 10 раз больше длины другого. Какой кусок проволоки имеет большее сопротивление; во сколько раз?
*размещая тексты в комментариях ниже, вы автоматически соглашаетесь с пользовательским соглашением