Упр.116 ГДЗ Колмогоров 10-11 класс (Алгебра)
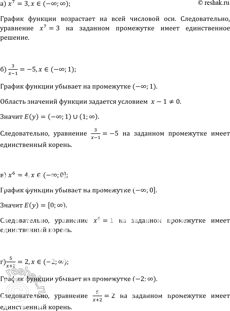
Решение #1

Совет дня!
Сайт решак.ру отлично работает на мобильных телефонах, им можно успешно пользоваться во время урока. Телефон хорошо прячется за учебником или рукавом. Или можно сказать, что забыли учебник дома, а на телефоне у вас электронный.*размещая тексты в комментариях ниже, вы автоматически соглашаетесь с пользовательским соглашением