Упр.79 ГДЗ Макарычев Миндюк 9 класс (Алгебра)
Решение #1
Решение #2
Решение #3

Рассмотрим вариант решения задания из учебника Макарычев, Миндюк, Нешков 9 класс, Просвещение:
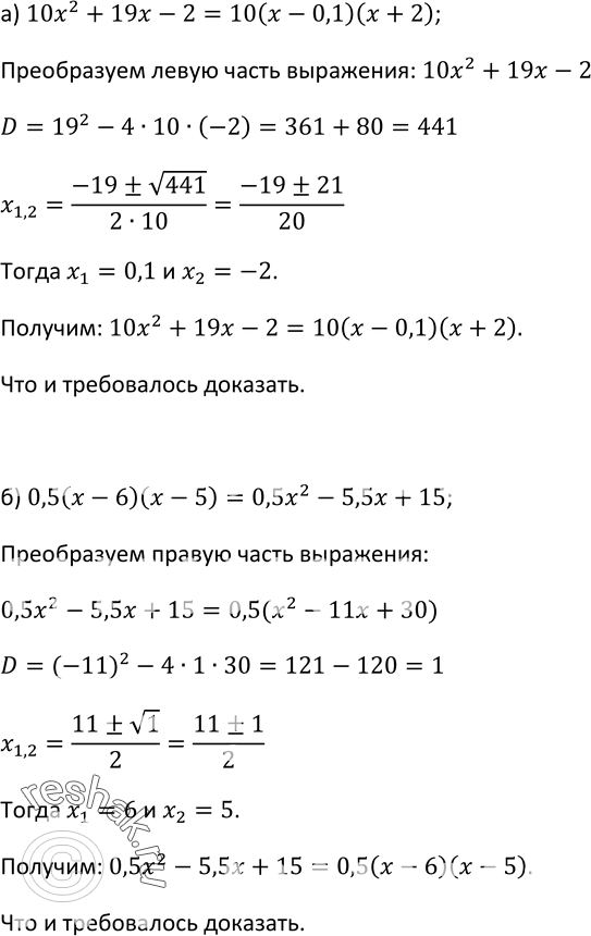
79 Докажите тождество:
а) 10x2 + 19x - 2 = 10(x - 0,1)(x + 2);
б) 0,5(x - 6)(x - 5) = 0,5x2 - 5,5x + 15.
*размещая тексты в комментариях ниже, вы автоматически соглашаетесь с пользовательским соглашением