Упр.457 ГДЗ Макарычев Миндюк 9 класс (Алгебра)
Решение #1
Решение #2

Рассмотрим вариант решения задания из учебника Макарычев, Миндюк, Нешков 9 класс, Просвещение:
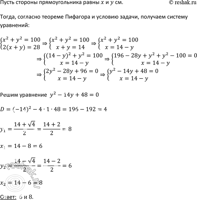
457. Диагональ прямоугольника равна 10 см, а его периметр равен 28 см. Найдите стороны прямоугольника.
*размещая тексты в комментариях ниже, вы автоматически соглашаетесь с пользовательским соглашением