Упр.897 ГДЗ Алимов 10-11 класс (Алгебра)
Решение #1
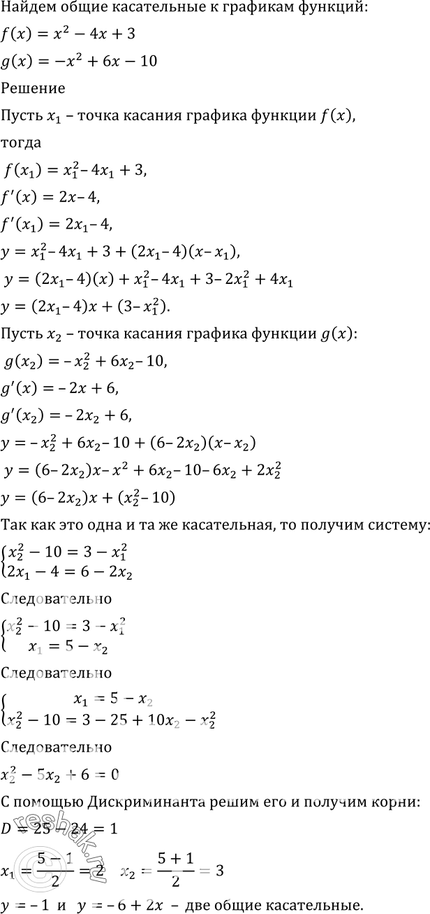
Решение #2

Рассмотрим вариант решения задания из учебника Алимов, Колягин, Ткачёва 11 класс, Просвещение:
897 Найти общие касательные к графикам функций f (х) = х2 - 4х + 3 и g (х) = -х2 + 6х - 10.
*размещая тексты в комментариях ниже, вы автоматически соглашаетесь с пользовательским соглашением