Упр.889 ГДЗ Алимов 10-11 класс (Алгебра)
Решение #1
Решение #2

Рассмотрим вариант решения задания из учебника Алимов, Колягин, Ткачёва 11 класс, Просвещение:
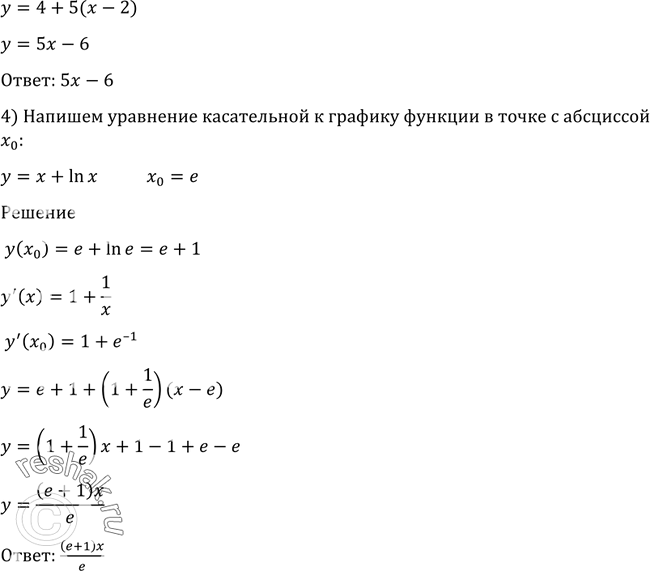
889 Написать уравнение касательной к графику функции в точке с абсциссой х0:
1) y=2sinx/2, x0=3пи/2;
2) y=2^-x - 2^-2x, x0=2;
3) y=(x+2)/(3-x), x0=2;
4) y=x+lnx, x0=e.
*размещая тексты в комментариях ниже, вы автоматически соглашаетесь с пользовательским соглашением