Упр.714 ГДЗ Алимов 10-11 класс (Алгебра)
Решение #1
Решение #2

Рассмотрим вариант решения задания из учебника Алимов, Колягин, Ткачёва 11 класс, Просвещение:
714 Выразив синус через косинус по формулам приведения, сравнить числа:
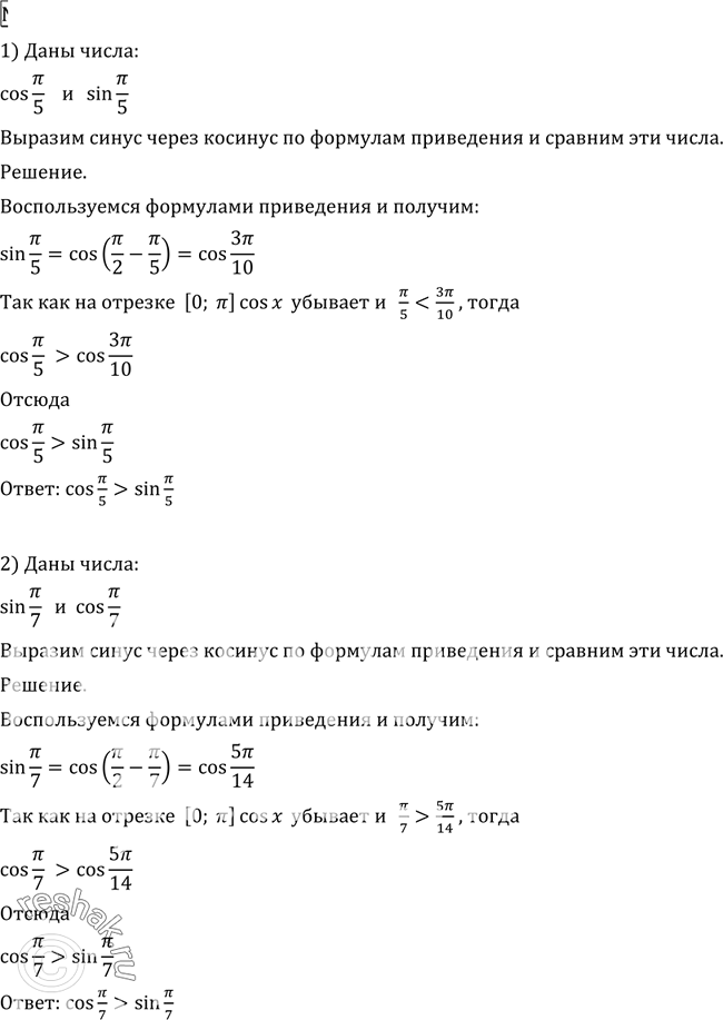
1) cos пи/5 и sin пи/5;
2) sin пи/7 и cos пи/7;
3) cos 3пи/8 и sin 5пи/8;
4) sin 3пи/5 и cos пи/5;
5) cos пи/6 и sin 5пи/14;
6) cos пи/8 и sin 3пи/10.
*размещая тексты в комментариях ниже, вы автоматически соглашаетесь с пользовательским соглашением