Упр.661 ГДЗ Алимов 10-11 класс (Алгебра)
Решение #1
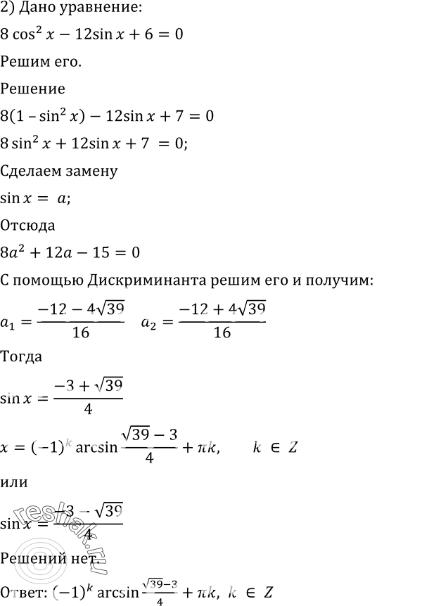
Решение #2

Рассмотрим вариант решения задания из учебника Алимов, Колягин, Ткачёва 10 класс, Просвещение:
661 1) 6 sin2x - cos x + 6 = 0;
2) 8 cos2x - 12 sin x + 7 = 0.
*размещая тексты в комментариях ниже, вы автоматически соглашаетесь с пользовательским соглашением