Упр.583 ГДЗ Алимов 10-11 класс (Алгебра)
Решение #1
Решение #2

Рассмотрим вариант решения задания из учебника Алимов, Колягин, Ткачёва 10 класс, Просвещение:
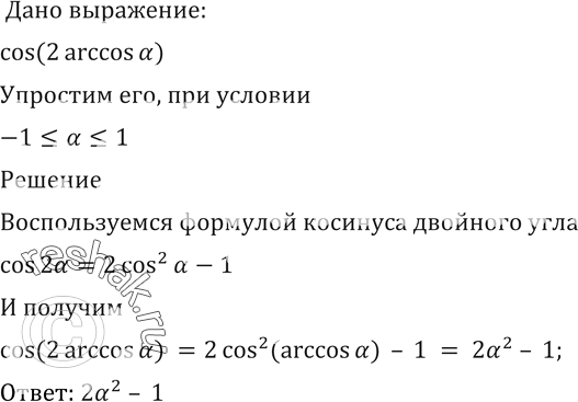
583 Упростить выражение cos (2 arccos а), если -1 <= а <= 1.
*размещая тексты в комментариях ниже, вы автоматически соглашаетесь с пользовательским соглашением