Упр.164 ГДЗ Алимов 10-11 класс (Алгебра)
Решение #1
Решение #2

Рассмотрим вариант решения задания из учебника Алимов, Колягин, Ткачёва 10 класс, Просвещение:
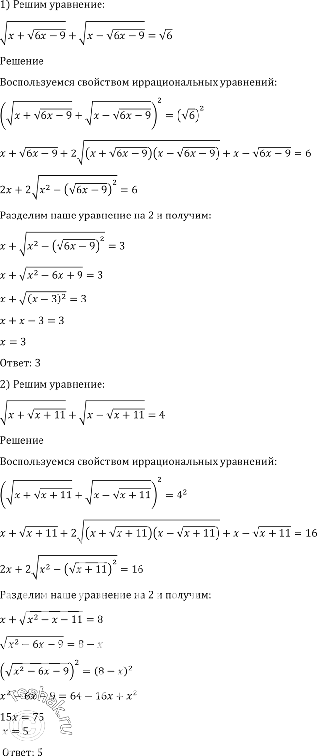
164. Решить уравнение:
1) корень (x+(корень (6x-9)) + корень (x-(корень (6x-9))= корень 6;
2) корень (x+(корень (x+11)) + корень (x-(корень (x+11))= 4.
*размещая тексты в комментариях ниже, вы автоматически соглашаетесь с пользовательским соглашением