Упр.1224 ГДЗ Алимов 10-11 класс (Алгебра)
Решение #1
Решение #2

Рассмотрим вариант решения задания из учебника Алимов, Колягин, Ткачёва 11 класс, Просвещение:
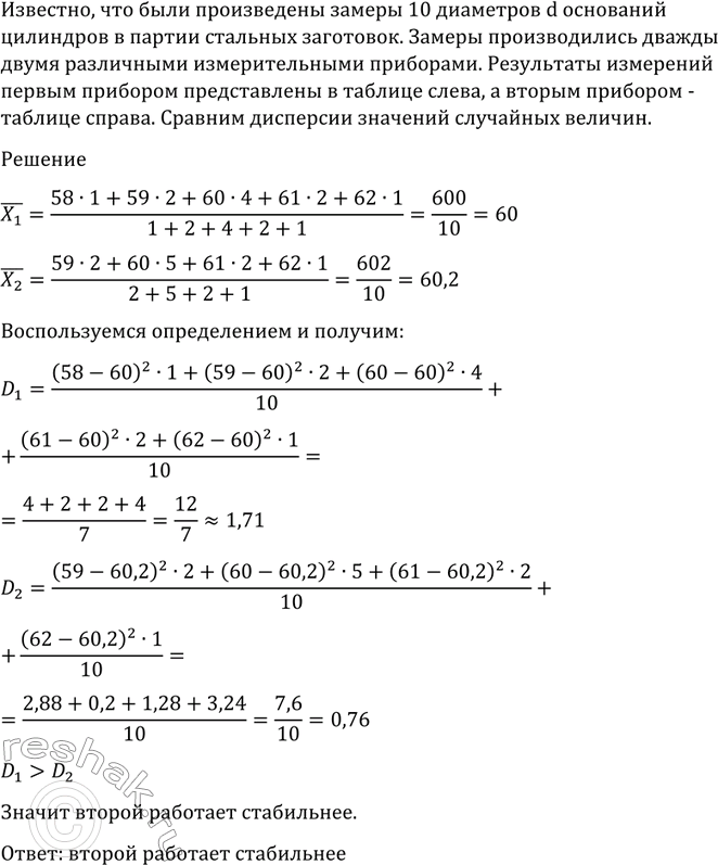
1224 Были произведены замеры десяти диаметров d оснований цилиндров в партии стальных заготовок. Замеры производились дважды — двумя различными измерительными приборами. Результаты измерений (с точностью до 1 мм) первым прибором представлены в таблице слева, а вторым прибором — в таблице справа.
d1 58 59 60 61 62
М1 1 2 4 2 1
d2 59 60 61 62
М2 2 5 2 1
Сравнить дисперсии значений случайных величин d1 и d2.
*размещая тексты в комментариях ниже, вы автоматически соглашаетесь с пользовательским соглашением