Упр.775 ГДЗ Лукашик 7-9 класс по физике (Физика)
Решение #1

Рассмотрим вариант решения задания из учебника Лукашик, Иванова 8 класс, Просвещение:
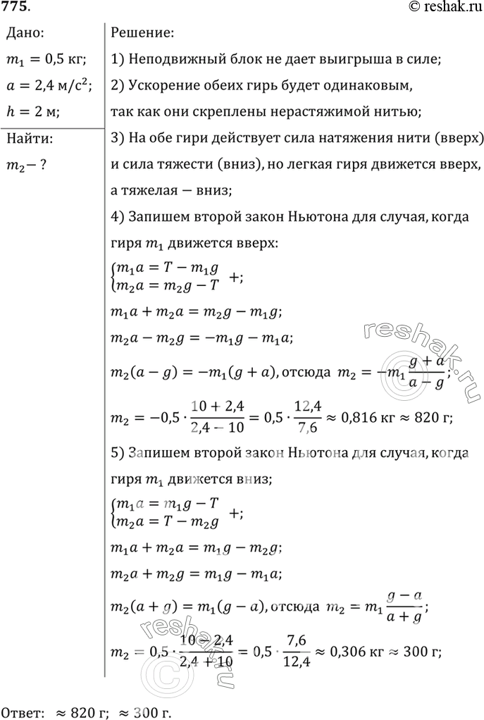
775*. Гиря массой 500 г соединена с другой гирей массой т2 легкой нерастяжимой нитью, перекинутой через невесомый блок. Чему должна быть равна масса второй гири, чтобы первая гиря двигалась вверх с ускорением 2,4 м/с2; первая гиря двигалась бы вниз с тем же ускорением? (Трением можно пренебречь.)
*размещая тексты в комментариях ниже, вы автоматически соглашаетесь с пользовательским соглашением