Упр.683 ГДЗ Лукашик 7-9 класс по физике (Физика)
Решение #1
Решение #2

Рассмотрим вариант решения задания из учебника Лукашик, Иванова 8 класс, Просвещение:
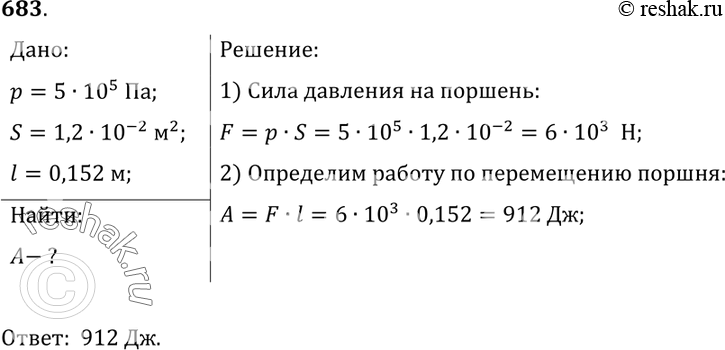
683. Среднее давление газов на поршень в цилиндре двигателя трактора ДТ-54 равно 5•105 Па, ход поршня 15,2 см, площадь 120 см2. Чему равна работа за один ход поршня?
*размещая тексты в комментариях ниже, вы автоматически соглашаетесь с пользовательским соглашением